
Le bitcoin retrouve les 70 000 dollars : rebond ou véritable piège ?
TechFlow SélectionTechFlow Sélection

Le bitcoin retrouve les 70 000 dollars : rebond ou véritable piège ?
Le succès ou l’échec du prochain test dépend de la survenance, dans cet ordre, de trois conditions : le maintien de l’appétit pour le risque au niveau macroéconomique, un ralentissement ou une inversion des sorties de fonds négociés en bourse (ETF), et un retour à la normale de l’humeur sur les marchés dérivés.
Auteur : CryptoSlate
Traduction : TechFlow
Lien vers l’article original :
Introduction de TechFlow :
Après un rebond brutal de 60 000 à 70 000 dollars en moins de 24 heures, le bitcoin semble avoir regagné du terrain. Toutefois, l’analyse fondamentale révèle que ce redressement ne repose pas sur une demande ferme au comptant, mais plutôt sur un rééquilibrage obligatoire des positions et un « squeeze » des vendeurs à découvert, déclenchés par un regain de confiance sur les marchés macroéconomiques. Cet article examine en profondeur les causes de cette « secousse terrifiante » survenue début février 2026 : depuis les anticipations de resserrement de la liquidité suscitées par la nomination par Donald Trump de Kevin Warsh à la tête de la Réserve fédérale, jusqu’à la pression extrême exercée sur la rentabilité des mineurs, tombée à un niveau historique. Bien que le cours soit revenu au-dessus de 70 000 dollars, les opérateurs d’options parient massivement sur une nouvelle chute potentielle vers la fourchette 50 000–60 000 dollars fin février, révélant ainsi une fragilité persistante sous l’apparente vigueur du rebond, ainsi qu’une complexité accrue des jeux financiers en cours.
Le bitcoin a bondi de 60 000 à plus de 70 000 dollars en moins de 24 heures, effaçant une chute brutale de 14 % qui avait mis à rude épreuve toutes les théories du « bottom-fishing » (achat à bas prix) avancées par les investisseurs.
Une telle vitesse de retournement — un rebond de 12 % en une seule journée, et de 17 % depuis le plus bas intrajournalier — est suffisamment violente pour donner l’impression d’un apaisement post-liquidation. Pourtant, les mécanismes sous-jacents racontent une autre histoire : il s’agit davantage d’un mélange de stabilisation transversale entre actifs et de rééquilibrage contraint des positions, plutôt que d’une forte demande au comptant motivée par une conviction profonde.
Dans le même temps, le marché des produits dérivés reste saturé de positions protectrices baissières, dont la valorisation indique que 70 000 dollars pourrait bien n’être qu’une étape intermédiaire, et non un véritable plancher.
Une vague de liquidations face à des pressions macroéconomiques
Le 5 février, le marché a ouvert aux alentours de 73 100 dollars, puis, après une brève tentative haussière, s’est effondré pour clôturer à 62 600 dollars. Selon les données de CoinGlass, cette baisse quotidienne a entraîné la liquidation forcée d’environ 1 milliard de dollars de positions levées sur le bitcoin.
Ce chiffre illustre déjà parfaitement la réaction en chaîne des ventes forcées, mais le contexte global était encore plus défavorable.
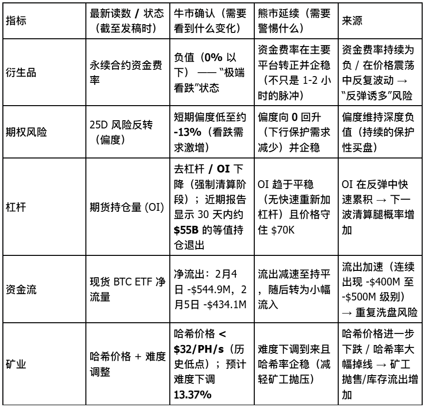
Les données de CoinGlass montrent que l’encours des contrats à terme sur bitcoin (« Open Interest ») a chuté la semaine précédente, passant d’environ 61 milliards à 49 milliards de dollars, signifiant que le marché avait déjà entamé un processus de déslevier avant la dernière vague de chocs.
Le déclencheur n’était pas lié à la sphère cryptomonnaie elle-même. Les médias ont qualifié cette vente massive de manifestation d’un recul généralisé de l’appétit pour le risque, principalement provoqué par la chute des actions technologiques et les fortes fluctuations des métaux précieux — notamment l’argent, qui a perdu jusqu’à 18 % pour atteindre environ 72,21 dollars, entraînant dans sa chute tous les actifs à risque associés.
Les recherches de Deribit confirment cet effet de contagion, soulignant un basculement extrême de l’humeur sur les marchés dérivés : taux de financement négatifs, structure à terme de la volatilité implicite inversée, et skew de renversement de risque (« risk-reversal skew ») à 25 delta abaissé à environ –13 %.
Il s’agit là d’un état classique de « peur extrême », dans lequel les positions prises amplifient les mouvements de prix dans les deux sens.
La narration politique a alimenté le feu. Selon Reuters, la réaction des marchés à la nomination par le président élu Donald Trump de Kevin Warsh à la tête de la Réserve fédérale a été particulièrement vive ; les opérateurs y ont lu un signal annonçant un futur retrait du bilan de la Fed et un resserrement de la liquidité.
Pendant ce temps, les mineurs subissaient une pression énorme sur leurs marges bénéficiaires. Selon TheMinerMag, le « hash price » (prix du hachage) est tombé sous les 32 dollars par PH/s, et la difficulté du réseau devrait baisser d’environ 13,37 % dans les deux jours à venir. Toutefois, ce mécanisme d’atténuation n’avait pas encore eu le temps de produire ses effets avant que le cours ne franchisse les niveaux de soutien.
Évolution du cours du bitcoin sur 48 heures, illustrant l’effondrement depuis 73 000 dollars, le balayage des stops sous 63 000 dollars, la consolidation locale autour de 60 000 dollars, puis le rebond vers plus de 70 000 dollars.
Inversion macroéconomique et mécanisme de « squeeze »
Le 6 février, le marché a ouvert au niveau de la clôture de la veille, puis a plongé jusqu’à un creux intrajournalier proche de 60 000 dollars, avant de grimper violemment jusqu’à un sommet de 71 422 dollars. Après trois tentatives infructueuses de franchir ce seuil, le cours est retombé sous les 70 000 dollars.
Le catalyseur n’était pas issu du secteur cryptomonnaie, mais d’un retournement soudain des tendances transversales entre actifs. Wall Street a affiché une performance remarquable : l’indice S&P 500 a progressé de 1,97 %, le Nasdaq de 2,18 %, le Dow Jones de 2,47 %, tandis que l’indice Philadelphia Semiconductor (SOX) a grimpé de 5,7 %.
Les cours des métaux se sont fortement redressés : l’or a gagné 3,9 %, l’argent 8,6 %, et l’indice du dollar américain a reculé de 0,2 %, envoyant un signal clair d’assouplissement des conditions financières.
Le bitcoin a suivi ce changement de manière quasi mécanique. Cette corrélation est manifeste : dès lors que les valeurs technologiques se stabilisent et que les métaux repartent à la hausse, le bitcoin est tiré vers le haut via ses expositions communes au risque.
Cependant, la violence même de ce rebond reflète aussi l’état des positions sur les marchés dérivés. Un skew proche de –13 %, des taux de financement négatifs et une structure de volatilité inversée ont créé les conditions idéales pour qu’un simple signal macroéconomique favorable déclenche à la fois un rachat des positions courtes (« short-covering ») et un rééquilibrage obligatoire des portefeuilles.
Ce rebond est essentiellement porté par un événement de liquidité, amplifié par la liquidation massive de positions courtes surchargées.
Pourtant, les signaux prospectifs restent globalement baissiers. Les données de Derive montrent que, pour les options arrivant à échéance le 27 février, les volumes importants d’options de vente (put) non réglées sont concentrés sur les prix d’exercice compris entre 60 000 et 50 000 dollars.
Sean Dawson, de Derive, a déclaré à Reuters que la demande de protection baissière était « extrême ». Il ne s’agit pas ici d’une analyse rétrospective, mais bien d’une décision explicite des opérateurs, qui continuent à se couvrir contre une nouvelle baisse, même après ce rebond.
Graphique de déslevierage du bitcoin, montrant la flambée des liquidations, la baisse de l’encours de positions de 62 à 49 milliards de dollars, les taux de financement négatifs et le skew tombé à –13 %.
Le niveau de 70 000 dollars tiendra-t-il ? Cadre analytique
La capacité du bitcoin à maintenir le niveau de 70 000 dollars repose sur trois conditions.
Tout d’abord, l’inversion macroéconomique doit se poursuivre : les valeurs technologiques doivent continuer à se stabiliser, et les rendements des obligations d’État américaines ainsi que l’indice du dollar ne doivent pas retrouver une orientation restrictive. Ce rebond est clairement le fruit d’une dynamique transversale entre actifs ; si les marchés actions américains replongent, le bitcoin ne pourra pas faire exception.
Ensuite, le levier doit continuer à se réduire, et aucune nouvelle vague de ventes forcées ne doit apparaître. L’encours de positions ayant déjà fortement diminué, le risque d’un « effondrement en vide » est désormais atténué.
Troisièmement, la pression sur les mineurs doit être effectivement soulagée lorsque l’ajustement de la difficulté entrera en vigueur. Si le cours parvient à se stabiliser durant cette période, la baisse prévue de 13,37 % de la difficulté devrait réduire la pression marginale de vente, permettant ainsi une stabilisation du hashrate.
Trois arguments plaident également en faveur d’un nouveau cycle de nettoyage :
Tout d’abord, l’orientation des options demeure nettement baissière. Les options de vente les plus importantes à échéance fin février sont concentrées entre 60 000 et 50 000 dollars : il s’agit d’un signal prospectif intégré dans les probabilités implicites du marché, et non d’une réaction émotionnelle rétrospective.
Ensuite, les signaux dérivés restent fragiles. Un skew extrême, des taux de financement négatifs récurrents et une structure de volatilité inversée correspondent davantage aux caractéristiques d’un « rebond de soulagement » (« relief rally ») propre à un régime de peur, plutôt qu’à une inversion de tendance durable.
Troisièmement, les flux des ETF bitcoin indiquent une sortie continue. Au 5 février, les sorties nettes mensuelles des ETF bitcoin avaient déjà atteint 690 millions de dollars. Bien que les données du 6 février ne soient pas encore publiées, le schéma observé montre que les investisseurs institutionnels n’ont pas encore basculé d’une phase de « désengagement prudent » (« de-risking ») vers une réintégration active du marché (« re-engagement »).
Tableau de bord des signaux

La véritable signification du niveau de 70 000 dollars
Ce niveau de prix en lui-même ne possède aucune vertu magique. Son importance réside dans le fait qu’il se situe juste au-dessus du « cluster d’absorption » sur la chaîne (« on-chain absorption cluster »), identifié par Glassnode, situé entre 66 900 et 70 600 dollars.
Maintenir ce seuil signifie que ce cluster a absorbé suffisamment d’offre pour stabiliser temporairement le cours. Toutefois, une consolidation durable nécessite bien plus qu’un simple support technique : elle exige le retour d’une demande au comptant, la résolution des positions de couverture sur les marchés dérivés, ainsi qu’une stabilisation des flux institutionnels.
Le rebond amorcé depuis 60 000 dollars est réel, mais sa composition est cruciale. Une modification des conditions macroéconomiques entraînerait inévitablement un retournement de la stabilité transversale entre actifs.
La liquidation de positions forcées a généré un rebond mécanique, qui ne se traduit pas nécessairement par une tendance durable. Les opérateurs d’options continuent à intégrer dans leurs valorisations une probabilité élevée d’une nouvelle chute vers la fourchette 50 000–60 000 dollars au cours des trois prochaines semaines.
Le bitcoin a certes repris le niveau de 70 000 dollars, mais il s’y consolide désormais en dessous. Cela laisse présager une pause avant le prochain test, dont le succès ou l’échec dépendra de l’ordre d’apparition de trois conditions : le maintien de l’appétit pour le risque au niveau macroéconomique, un ralentissement ou une inversion des sorties des ETF, et un retour à la normale de l’humeur sur les marchés dérivés.
Le marché a offert un rebond spectaculaire, mais la courbe des échéances et les données de flux indiquent clairement que les opérateurs ne parient pas encore sur sa pérennité. Les 70 000 dollars ne constituent pas une fin en soi : ils ne sont qu’une ligne de référence décisive pour trancher la prochaine bataille entre les scénarios haussiers et baissiers.
Bienvenue dans la communauté officielle TechFlow
Groupe Telegram :https://t.me/TechFlowDaily
Compte Twitter officiel :https://x.com/TechFlowPost
Compte Twitter anglais :https://x.com/BlockFlow_News














