
UniPat AIが予測モデル「EchoZ」をリリース。Polymarketでの実際の取引における勝率は63%で、「人間のトレーダーを上回る」
TechFlow厳選深潮セレクト

UniPat AIが予測モデル「EchoZ」をリリース。Polymarketでの実際の取引における勝率は63%で、「人間のトレーダーを上回る」
Echo が行うことは、「今後世界で何が起こるか」を、開発者が呼び出せる入力に変換することです。

PolyMarketの年間取引高はすでに数十億ドルに達していますが、取引者の90%以上が長期的に損失を出しています(Dune Analytics、2026年3月)。未来を「予測する」ことを核とするゲームにおいて、大多数の参加者は、ごく少数のより優れた意思決定者に支払う“コスト”にすぎません。
勝敗の鍵が「確率をどれだけ正確に判断できるか」にあるとすれば、本質的な問いはこうなります:この能力は、複製可能でしょうか?
UniPat AIのEchoZ-1.0は、まさにこの問いに対し、定量的に検証可能な答えを提示しています。PolyMarketにおける人間取引者との比較実験では、政治関連の質問で63.2%、長期予測(7日以上)では59.3%の勝率を記録しました。チームは実際の市場で運用する5つのEchoZエージェントを構築し、そのうち4つが黒字を達成。最も成績の優れたエージェントは、1週間で15%のリターンを実現しました。
これは単なる「トレーディングテクニック」の成果ではなく、むしろモデル固有の能力が自然に発揮された結果です。UniPat AIのコアメンバーは、通義千問(Qwen)、Kimi、Xiaomi、Seedなど、業界トップクラスの大規模言語モデル(LLM)開発チーム出身で、長年にわたり推論モデルおよび複雑な意思決定システムの構築に携わってきました。予測市場という、本質的に「確率を賭ける」場において、彼らは直感に代わる体系的なモデルを構築し、リアルタイムの市場環境でその能力を反復的に検証しています。
さらに重要なのは、EchoZが単なる報告書上の数字ではなく、実際に呼び出して利用可能な予測能力である点です。UniPat AIは現在、EchoZを製品化し、API形式で一般に公開する準備を進めています。開発者や機関にとって、これは今後、自然言語で単一の予測課題を入力するだけで、結論・確率分布・根拠となる証拠チェーン・反事実分析(What-if分析)を含む完全な出力を得られることを意味します。
正式な公開に先立ち、より深く掘り下げる価値のある問いがあります:EchoZの優位性は、果たしてどこから来ているのでしょうか?
63%の勝率とは何か
確率に基づく意思決定に慣れている方なら、大多数が損失を被るゼロサム市場において、統計的に有意な60%超の勝率がいかに大きなアドバンテージであるかを理解できます。50%を超えれば期待値は正となり、60%に達すれば安定した収益を生む戦略を構築可能です。

EchoZのPolyMarket人間取引者に対するシーン別勝率:
- 政治・ガバナンス分野:63.2%
- 長期予測(7日以上):59.3%
- 高不確実性領域(人間の信頼度:55%–70%):57.9%
明確な傾向があります:人間が迷いやすく、判断が難しい状況——長期的視点、多要素の相互作用、情報の断片化——ほど、EchoZの優位性は顕著になります。
これはまさに、最も「価値が高い」意思決定の場です。規制政策の行方、マクロ経済指標、ブロックチェーン上のガバナンス提案、トークン上場タイミングなどは、ほとんどが高不確実性・長期・多要素が絡み合う問題です。こうした場面で、継続的により正確な確率判断ができる主体こそが、アルファ(α)を獲得できるのです。

EchoZは、General AI Prediction LeaderboardにおいてEloスコア1034.2を記録し、首位に立ちました。これはGemini-3.1-Pro(1032.2)、Claude-Opus-4.6(1017.2)、GPT-5.2を上回る成績です。このランキングは12のモデル、7つの分野、1,000問以上のアクティブな予測課題を対象としています。
このランキングは信頼できるか
自社主導のランキングに対して、最初に浮かぶ懸念は「自分たちで自分たちに賞を与える」ことでしょう。UniPat AIは、極めてCrypto Nativeな対応を選びました:すべてのデータを完全に公開する、という選択です。
すべての予測課題、各モデルが出力した確率分布、最終的な決済結果は、echo.unipat.aiにて誰でも閲覧・検証可能です。
加えて、以下の4種類のストレステスト結果も公開されています:
- 評価フレームワークの主要パラメータ(σ)を0.01から0.50まで9段階で変更しても、EchoZはすべての設定で常に第1位を維持。唯一、順位に一切ブレがないモデルです。一方、GPT-5.2は第2位から第9位の間で大幅に揺らぎます。
- データの10%~70%をランダムに削除しても、ランキングは安定しています。
- ランキングから1~6つのモデルを除外しても、残りの順位はほぼ変化しません。
- 新規モデルが追加された場合、5.4日で安定した順位に収束します。
透明性・検証可能性・干渉耐性——これら三つの柱が、EchoZの信頼性を支えています。
どうやってお金を稼いでいるのか
EchoZは、自立的に情報を検索し、ニュースを読み、データを照会した上で、構造化された予測レポートを出力します。そこには確率分布・証拠チェーン・判断根拠が明記され、すべての推論ステップが追跡可能です。
以下の3つの実際のケースをご覧ください:
NVIDIAの時価総額予測。 2026年3月18日、EchoZは「3月31日時点で世界で最も時価総額が高い企業はどこか?」という問いに対し、「NVIDIA(確率98%)」と回答しました。その判断根拠は単一の情報源ではなく、4つの独立した証拠チェーンによる相互検証です:① NVIDIAの時価総額は約4.43兆~4.45兆ドルであり、AlphabetおよびAppleを約7,000億ドル上回っている。9営業日以内にこの差を逆転される可能性は極めて低い;② 米商務省は3月13日にAIチップの輸出規制ルールを撤回し、目標日付までの最大の規制リスクを除去;③ オプション市場のインプライド・ボラティリティは±1.98%と極めて低く、デリバティブ市場は15%ものリードを一気に帳消しにするような暴落を、価格に織り込んでいない;④ カタールのヘリウム施設操業停止によるサプライチェーンリスクはあるものの、TSMCは操業を継続中。これら4つの証拠は、それぞれ時価総額の数学的計算、規制動向、デリバティブ価格形成、サプライチェーンの4つの異なる次元から結論を裏付けます。

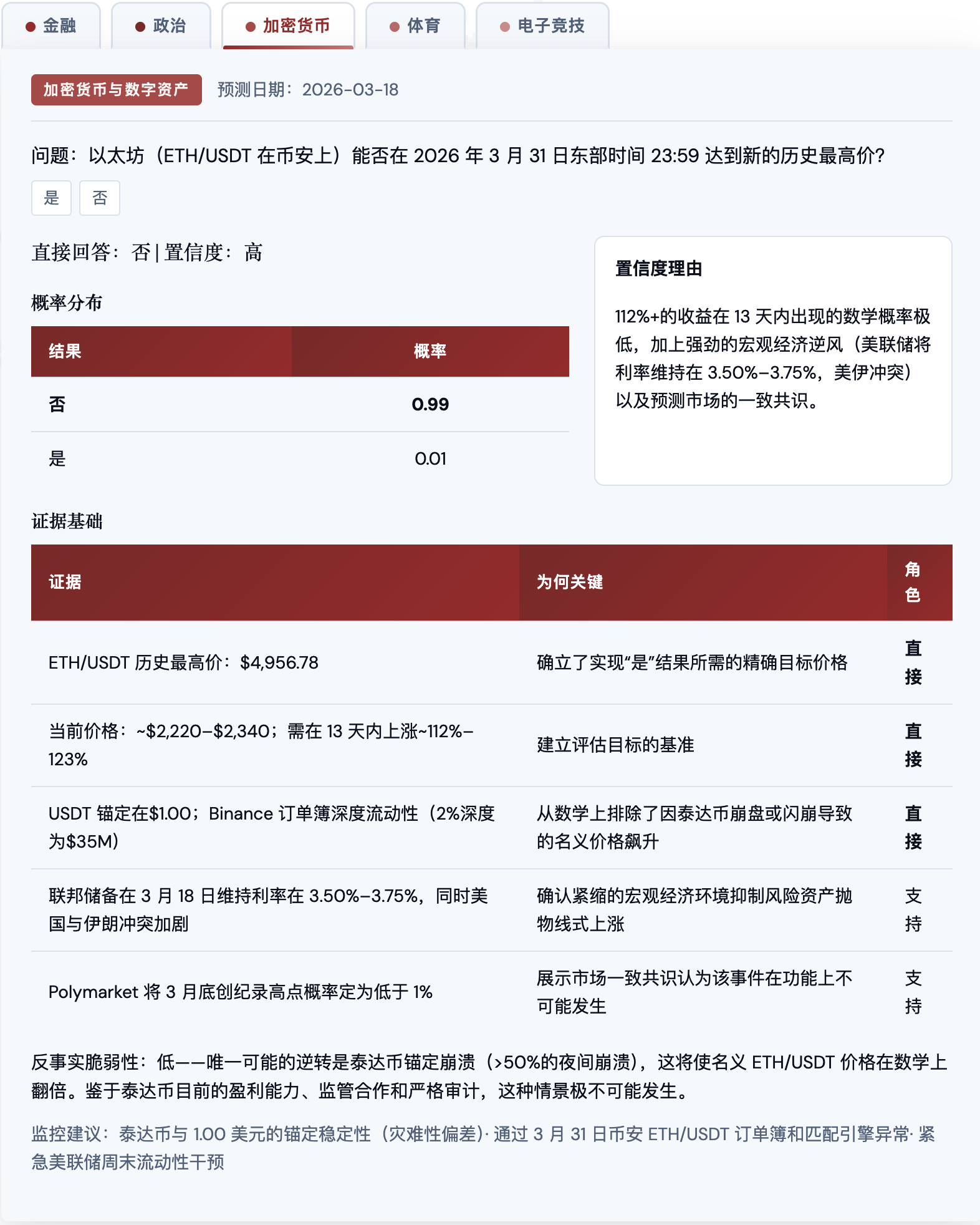
ETHの新高予測。 同じく2026年3月18日、EchoZは「ETH/USDTが3月31日までに過去最高値を更新するか?」という問いに対し、「No(確率99%)」と回答しました。推論は明快です:現在価格は約2,220~2,340米ドル、過去最高は4,956.78米ドルであり、13日間で112%~123%の上昇が必要;米連邦準備制度(FRB)が金利を3.50%~3.75%で据え置き、米イラン対立が続く中、マクロ環境はリスク資産の急騰を抑制;USDTのペッグは安定し、バイナンスのETH/USDT取引ペアの流動性も十分(2%の価格帯内で3,500万米ドル)。これら3つの独立した証拠チェーンにより、Polymarketのコンセンサス(<1%)とも一致しています。

NBA西部1位シード予測。 同じく3月18日、EchoZは「2025–26シーズンのNBA西部地区で1位となるチームは?」という問いに対し、「サンダー(確率89.9%)」と予測しました。核心的なロジックは以下の通り:サンダーは54勝15敗、スパーズに3ゲーム差をつけ、両チームとも残り13試合;スパーズは対戦成績で4勝1敗と優位だが、残り試合の相手は全NBAで最も厳しいスケジュール(相手チームの勝率.560);サンダーのマジックナンバーは11と極めて小さく、通常のパフォーマンスで十分に優位を確保可能;レイカーズは最多で57勝にとどまり、数学的には既に脱落しており、この争いはサンダーとスパーズの2チームのみに絞られています。

何より重要なのは、これらの予測が「後出しジャンケン」ではないことです。すべての予測課題について、予測時点・確率出力・最終決済結果が完全に公開されており、誰でも検証可能です。
なぜGPTやClaudeではできないのか
端的に言えば、学習手法が異なります。
市販の大規模言語モデルは、過去のデータを使って予測能力を訓練しますが、過去のデータには2つの深刻な問題があります:① モデルがウェブ検索を行う際に、正解そのものに偶然遭遇してしまう「データリーク」、② 現実のランダム性によってノイズが学習されてしまう——優れた分析を行ったにもかかわらずブラック・スワンに見舞われればペナルティを受け、まったく根拠のない推測が偶然当たれば報酬を得てしまう、という不公平な評価です。
EchoZの訓練パラダイムは「Train-on-Future(未来への直接訓練)」と呼ばれ、まだ起こっていない出来事を直接予測させ、その「推論プロセスの質」を評価します。答えが判明するのを待たず、良質なアナリストはときには外すこともあるが、長期的には高い勝率を維持する——EchoZの訓練ロジックは、まさにこのアナリストの思考プロセスを模倣しています。
では、「良質な推論」とは、誰がどのように定義するのでしょうか?分野ごとに大きく異なります。UniPatのアプローチは「データ駆動型評価基準探索(Rubric Search)」です:候補となる評価次元のセットを用意し、それらを使ってモデルの推論プロセスに点数を付け、順位付けを行います。その後、実際の結果に基づくEloランキングと照合し、一致度が最も高い評価基準を「良質な推論」に最も近いものとして採用します。このプロセスを分野ごとに繰り返し、各イテレーションで最適化を進めます。
この探索によって得られた結果は非常に興味深いものです。政治分野では最適な評価基準として20の次元が特定されました。その中に含まれるのは、「不在シグナルの認識(Absence Signal Recognition)」——「何も起こらないこと」を重要な情報として捉えるか(例:裁判所が新たな訴訟を受理していない、軍当局が新たな公式声明を出していないなど)、あるいは「発言と行動の分離判断(Speech-Action Separation Judgment)」——SNS上の政治家の口頭表明と、実際に法的手続きへと進んだ実行行為を区別できるか、といった細かい次元です。これらすべての次元は、データから自動抽出されたものであり、人間が直感的に思いつくような粒度ではありません。

API公開後、何ができるのか
Prediction APIは、まもなく企業および開発者向けに公開されます。自然言語で予測課題を入力すると、以下のような構造化された完全レポートが返されます:
- 確率分布:イベントの各種結果に対する定量的判断
- 証拠チェーン:判断を支える複数の独立した証拠を、重要度順に並べて提示
- 反事実分析:キーパラメータが変化した場合、確率がどのように変動するかを示す
- モニタリング提案:継続的に注視すべきシグナルおよびトリガー条件
取引所および予測市場プラットフォームにとっては、ユーザーにAI予測機能を直接提供できるようになります——ユーザーがある予測コントラクトを閲覧している際、横にEchoZによる確率判断・根拠の要点・キーバリアブルが即座に表示されます。クオンツチームにとっては、こうした構造化された確率出力は、そのまま戦略のファクターとして組み込むことが可能です。DeFiプロトコルにとって、イベント確率は全く新しい「オンチェーン・データ次元」です——条件付きオプション、予測に基づく保険料算定、動的リスク管理パラメータなど、これまでオンチェーンには存在しなかった信頼性の高いイベント確率データソースを、EchoZが埋めようとしています。
これは、まったく新しいカテゴリーです:予測能力そのものが、呼び出して使えるインフラストラクチャーとなります。
なぜこのチームが取り組んでいるのか
UniPat AIのコアチームは、通義千問(Qwen)、Kimi、Xiaomi、Seedなど、業界トップクラスの大規模言語モデル開発チーム出身の研究員十余名で構成され、強化学習(RL)、エージェントシステム、データ合成、モデル評価を専門としています。複数の有力な米系ベンチャーキャピタルからの資金調達も完了しています。
このチーム構成は、Echoの製品形態を自然に説明します。予測知能を開発するには、次の3つの課題を同時に解決する必要があります:① どう訓練するか(RL+プロセス報酬)、② どう評価するか(動的な評価システム)、③ モデル自身が情報を探索・判断する仕組みをどう構築するか(エージェント)。この3つの課題は、まさにこのチームが最も得意とする3つの専門分野と完全に一致しています。
彼らが予測インフラストラクチャーを選んだ理由は、予測能力が本質的に「定量可能・検証可能・収益化可能」だからです。これは、大規模言語モデルの能力の中でも、商業価値と直接結びつきやすい極めて稀少なカテゴリーの一つです。
UniPat AIは次のように述べています。「予測能力は、商業価値と直接紐づく数少ないAI能力の一つです。確率判断が構造化され、検証可能かつ呼び出し可能になれば、それは金融および取引システムにおける基本的な入力情報となるでしょう。」
今後の展開
ここ数年、API化されてきた能力は、順に「テキスト」「画像」「コード」でした。
次にAPI化されるのは、「不確実性への判断」そのものかもしれません。未来に対する確率判断が、呼び出して統合でき、検証可能なパラメータとなったとき、それが組み込まれる意思決定フロー——取引戦略、リスク管理モデル、製品価格設定、コンプライアンス・アラート——は、予測市場そのものよりもはるかに広範囲に及びます。
Echoが目指すことを一言で表すなら:「世界が次に何を起こすか」を、開発者が直接呼び出して使える入力にすることです。
ECHO公式サイト:https://echo.unipat.ai
TechFlow公式コミュニティへようこそ
Telegram購読グループ:https://t.me/TechFlowDaily
Twitter公式アカウント:https://x.com/TechFlowPost
Twitter英語アカウント:https://x.com/BlockFlow_News













