今日运势评分

-3

本月运势

戊子月

震荡偏多

乙克戊,卯冲酉
乙不栽植千株不长
卯不穿井水泉不香

祭祀,修饰垣墙,馀事勿取

诸事不宜

月相

下弦

底部反弹

日冲

Powered by RitMEX

ONDO0.46 -2.19%

TRUMP5.59 -1.76%

SUI1.60 -2.70%

TON1.62 -0.74%

TRX0.27 -1.75%

DOGE0.14 -1.41%

XRP2.04 0.36%

SOL133.74 -3.39%

BNB888.02 -0.05%

ETH3126.04 -3.55%

BTC90521.15 -1.86%

ETH Gas0.36 Gwei

恐惧
29
7x24h快讯︎
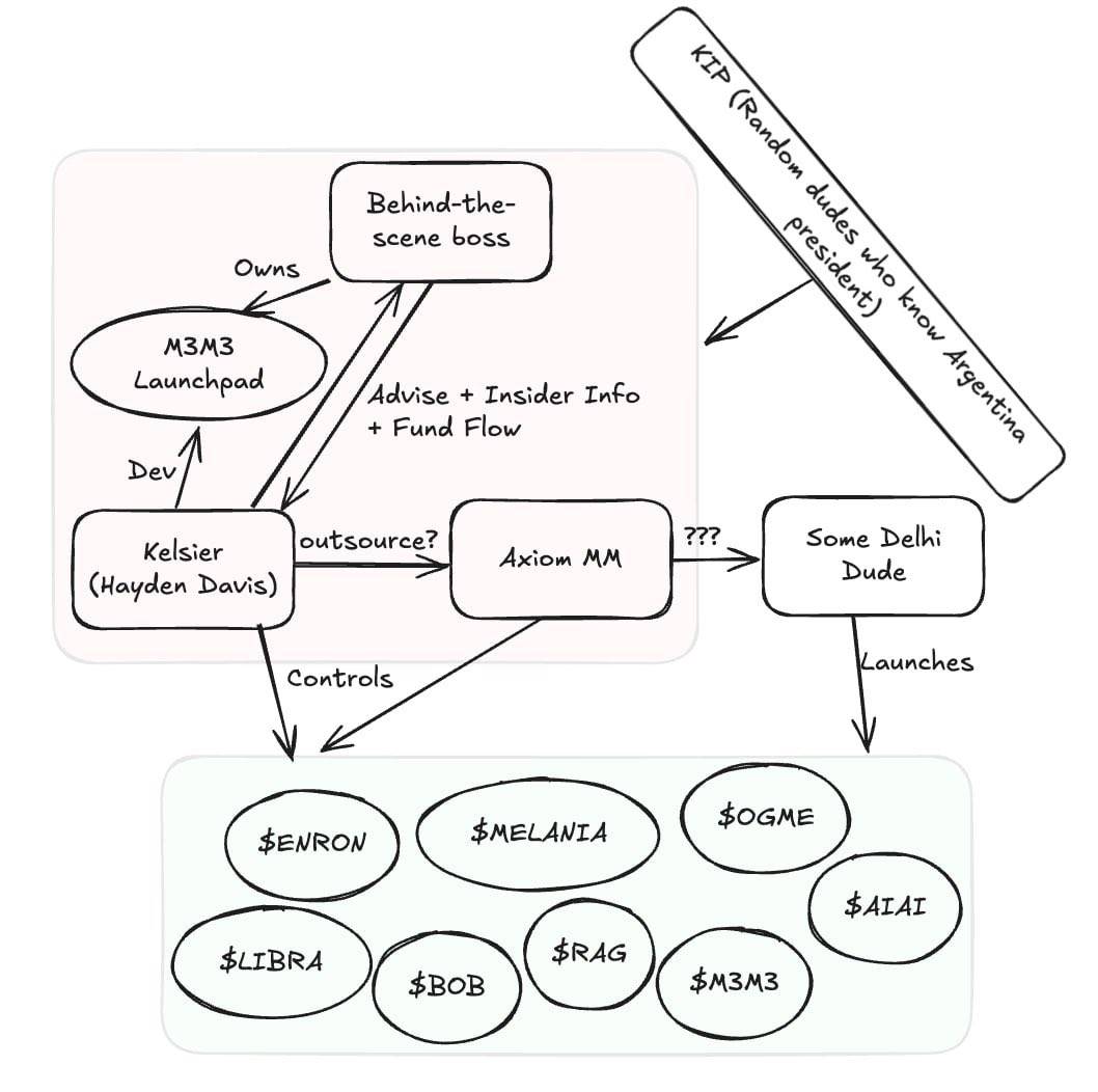
Solayer 团队成员发布 $LIBRA 事件关系图,幕后阴谋集团也是 $MELANIA、$ENRON、$BOB 等代币的内部人士

深潮 TechFlow 消息,2 月 16 日,Solayer 团队成员 Chaofan Shou 发布了 LIBRA 代币发行事件各方关系图并表示,「参考了链上数据,如有错误欢迎社区指正。」

据其关系图表,幕后阴谋集团通过发行顾问 Hayden Mark Davis(Kelsier Ventures)发行了 LIBRA 代币,并将做市商外包给印度公司,Kelsier Ventures 与做市商同时也是特朗普夫人代币 MELANIA、ENRON、BOB、RAG、M3M3、OGME 代币的内部人士。而 LIBRA 的主要赞助商 KIP Protocol(创始人 Julian Peh)牵线搭桥联络了阿根廷总统米莱的身边人,促成了米莱发布推文喊单。

此前消息,Solayer 创始人表示,因 LIBRA 亏损超 200 万美元,将采取行动。