
2024 年新加坡基金架构设立及监管要求(虚拟资产)
TechFlow Selected 深潮精选

2024 年新加坡基金架构设立及监管要求(虚拟资产)
对于加密基金\虚拟资产基金通常可以采取两种路径设立。
撰文:Aiying
接着上文《2024 年新加坡虚拟资产基金管理:牌照申请要求与豁免指南概述》介绍了新加坡加密基金:执照基金管理公司 LFMC、豁免持牌基金的两种情形。而就基金架构而言,新加坡常见的基金架构如下图所示:

当中对于加密基金\虚拟资产基金通常可以采取以下两种路径设立:
1、可以选择不申请持牌,直接投资于非证券型的加密货币,利用特定的豁免条件避免成为持牌管理人。
2、其次,基金也可以采取传统的私募基金结构,由一家经新加坡金融管理局(MAS)登记或授权的基金管理人来创建,采用新加坡可变资本公司的组织形式(VCC)
今天我们主要讲一下新加坡 VCC 的设立及最新合规监管要求:
VCC 简介
2020 年 1 月 15 日,新加坡金融管理局(MAS)与会计与企业管理局(ACRA)正式联合推出可变资本公司(VARIABLE CAPITAL COMPANIES, 「VCC」)。对于当时的新加坡,VCC 是一种新型的公司结构,它适用于各类投资基金,可为基金经理提供更高的营运的灵活性,且能够更大程度上节约成本。
一、VCC 的监管法律:

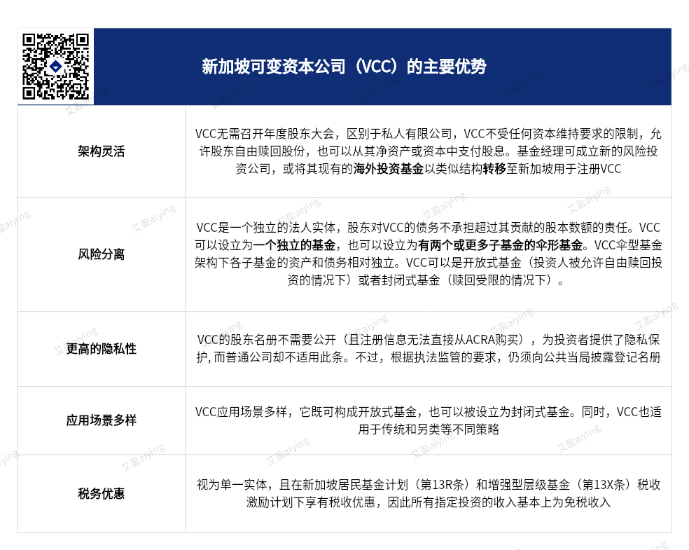
二、新加坡可变资本公司(VCC)的主要优势

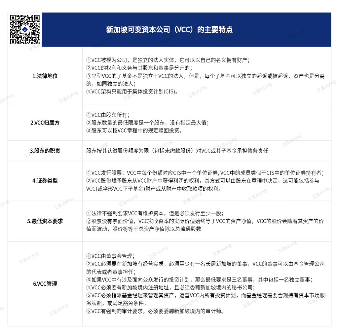
三、新加坡可变资本公司(VCC)的主要特点

四、VCC 基金基础架构
1. 单体 VCC

单体 VCC 架构与原有新加坡普通股份公司制基金架构类似,投资人将作为 VCC 的股东,持有 VCC 股份,通过 VCC 进行投资活动,并通过 VCC 间接持有被投资公司资产。单体 VCC 架构仅包含单一投资组合(investment portfolio)。
2.伞形 VCC

伞形 VCC 架构是一个独立的公司实体,下设多个子基金,子基金不具有法律人格,但各子基金的股东或投资人可以不同,投资目标和投资计划也可以不同。伞形 VCC 架构具有显著优势,具体如下:
各子基金之间、子基金与 VCC 之间的资产和负债相互独立
虽然子基金不具有独立的法律人格,但根据 VCC Act 第 29 条的规定,在任何情况下,子基金的资产不能用于清偿 VCC 或其他子基金的负债;子基金的负债仅能用其自身的资产偿还。在清算时,各子基金单独进行清算。该规定是强制性规定,任何规定与之相反的 VCC 章程、协议或合同等均告无效。
由此,伞形 VCC 架构下的各子基金具有高度独立性,一个子基金不因其他子基金的解散或清算而受到影响,能够保障各子基金的正常运行,从而最大限度地保护投资人的利益。
运营效率高,同时成本较低
VCC 主体基金和其子基金被视为同一个法律实体。在治理结构层面,各子基金可以共享一个董事会和服务供应商,包括同一个基金经理、托管人、审计师和行政代理等;在运营层面,可以对各子基金进行集体账户管理,也可以合并执行召开股东会和编写招股说明书等事项。
考虑到运行中的诸多优势,投资人在实践中常常会选择投资伞形 VCC 架构,具体投资模式为:投资人持有目标子基金发行的参与股(Participating Shares,定义见下),VCC 代表其下设的子基金与投资人签署投资交易文件,投资人取得子基金股东身份,由该子基金对被投资公司进行投资,最终投资人通过该子基金实现间接持有被投资公司的权益。
五、VCC 的注册流程
根据新加坡官方指引,VCC 注册具体流程概括如下:
第一步:核名
1. 选择适当的名称(非已注册名称、非不雅名称、非被财政部禁止的名称),且名称必须以「VCC」结尾。2. 名称核准后,保留 120 天,必须在此期间进行注册。否则过时效后,申请人需重新提交申请。
第二步:确定 VCC 类型
即确定是非伞形基金或伞形基金,伞形基金的子基金间资产和责任相互独立。
第三步:提供注册办公地址
注册办公地址(Registered Office)指 VCC 收发通讯、通知,以及 VCC 的登记簿和档案保存的地方,通常由当地公司秘书提供。
第四步:准备 VCC 章程(Constitution)
章程需包括如下内容:
1.VCC 的主要特征;
2.说明其管理的规则;
3.说明 VCC 如何开展其业务;
4.说明董事、股东和公司秘书的权利和责任。申请人在注册时必须附上一份章程副本。提交给注册处的章程文件不向公众开放,但必须应新加坡当局的要求,基于监督和执法目的向其披露。
第五步 注册 VCC
VCC 成功注册后,将颁发一个唯一实体编号(UEN)。该 UEN 可用于与 ACRA 或任何其他政府机构进行交易。注册所需时间为 14 至 60 天。
第六步 子基金登记(如有)
子基金只能在一个总的 VCC 下登记。以下是登记所需的信息:
1.子基金的拟议名称;2. 子基金的成立日期。如果 VCC 决定从非伞形 VCC 转变为伞形 VCC,必须在 14 天内更新 VCC 信息。如果需要转给其他政府机构审批或审查,子基金注册的处理时间可能需要长达 3 个工作日的时间。
六、VCC 年度维护及合规义务
VCC 基金每年都应该进行周年申报,并应按时提交年度财务报表。在进行周年申报和制作财报前,应先确认其财政年度及其年结日。
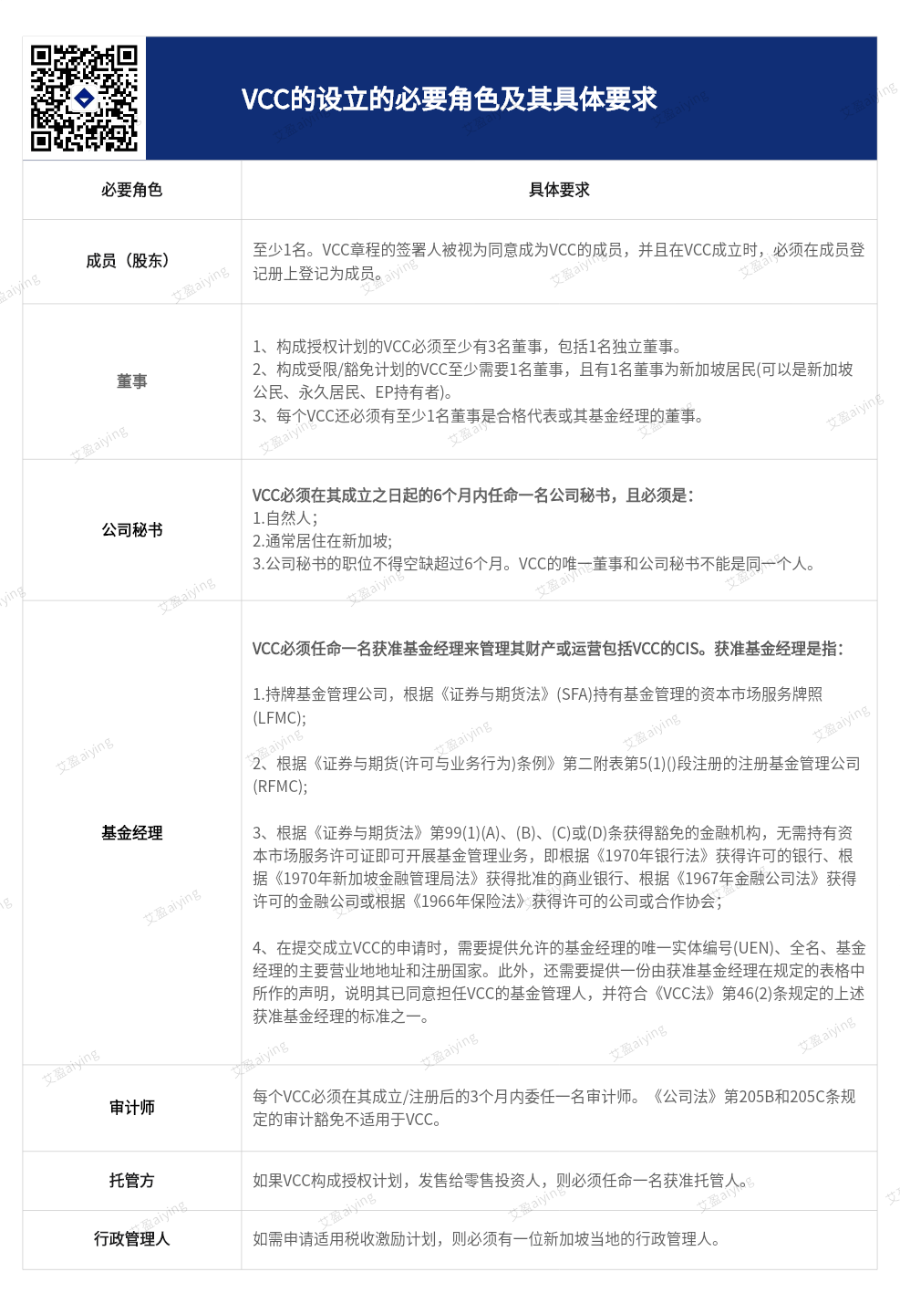
七、设立过程中必要角色及其要求

欢迎加入深潮TechFlow官方社群
Telegram订阅群:https://t.me/TechFlowDaily
Twitter官方账号:https://x.com/TechFlowPost
Twitter英文账号:https://x.com/BlockFlow_News













