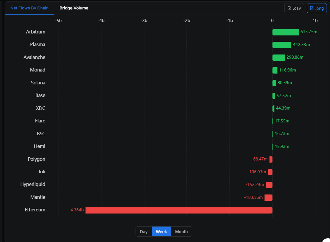
TechFlow News, March 9: According to DefiLlama data, Arbitrum’s cross-chain bridge recorded a net inflow of $615.75 million over the past seven days—the highest among all public blockchains. Plasma and Avalanche followed, with net inflows of $442.33 million and $290.88 million, respectively.
Ethereum, Mantle, and Hyperliquid saw net outflows of $4.364 billion, $183.56 million, and $152.24 million, respectively.





